考研复试分享会

2月23日晚上19:00,KY开元集团官网在腾讯会议召开了本学期第一期“艺 堂”考研复试专场讲座。“执笔有术”公司的创始人、小红书人气博主王梓娴老师和地大2019级学长汤灿老师做了主题为“2023届考研复试经验解析”的讲座分享。
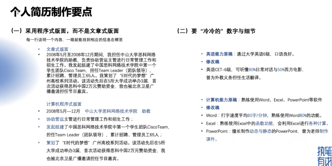
首先,王老师针对设计专业的特点,介绍了复试的基本流程,并对考研初试成绩公布后的重要时间节点进行了分析。接着,王老师对复试本质和方法论、复试避坑指南、作品集及简历制作要点等几个方面进行了详细的讲解。其中,在复试避坑指南这一部分,王老师重点对复试中的自我介绍进行了深入剖析,强调了个人介绍在时长、结构、表达方式、简历排版的注意事项和易出现的问题。讲座期间,另一位主讲人汤老师积极的在评论区回答同学们的问题和疑惑,进行互动。最后,两位老师向所有同学表示了祝愿。至此,本场讲座圆满结束。
